Operational Reporting Diagrams
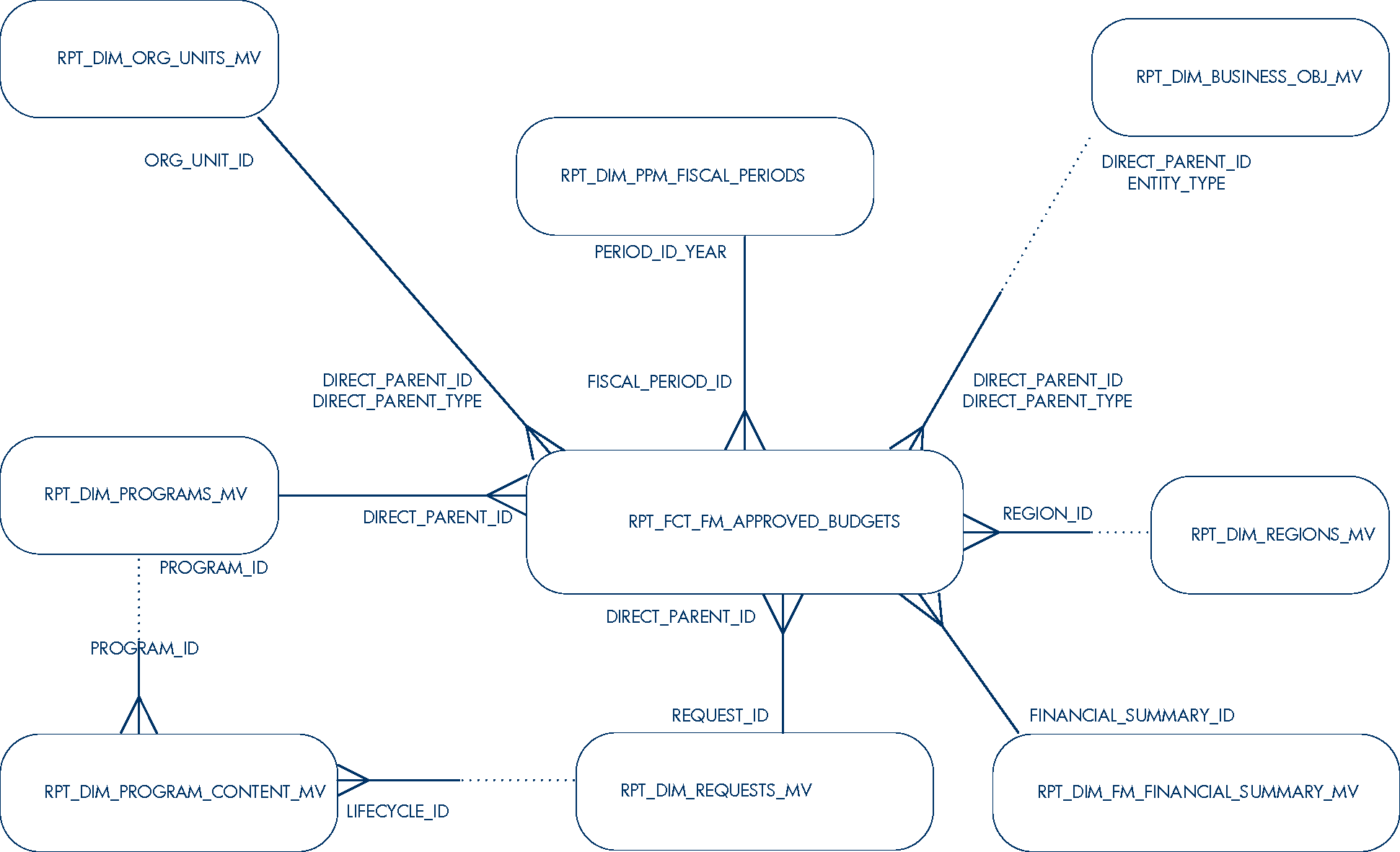
- Figure 2-52. Approved budget
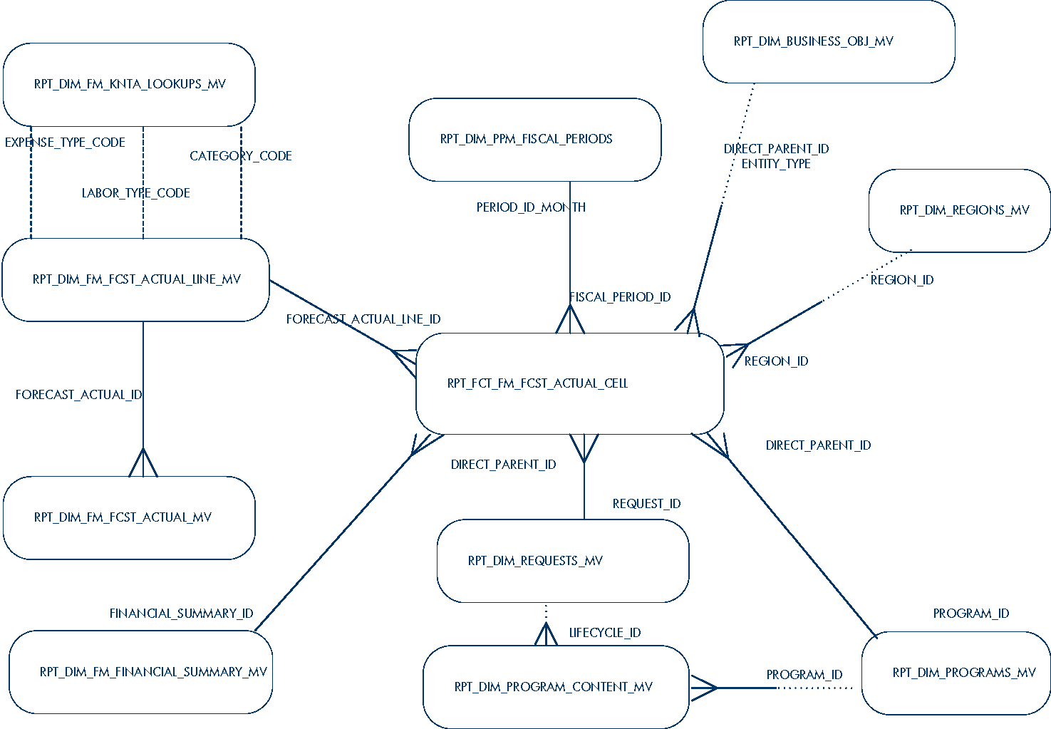
- Figure 2-53. Forecast and actual
- Figure 2-54. Forecast, actual, and approved budget
- Figure 2-55. PM Universe
- Figure 2-56. Resource capacity
- Figure 2-57. Resource demand
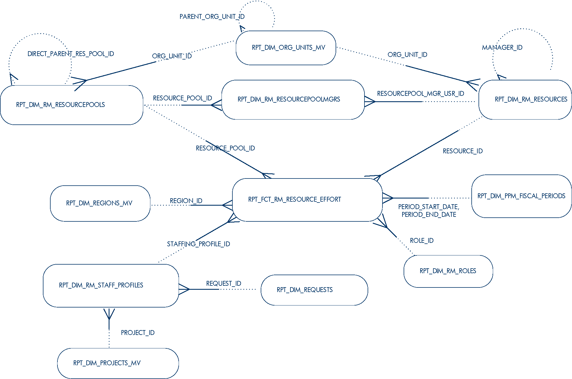
- Figure 2-58. Resource effort
- Figure 2-59. Time management
- Figure 2-60. Other tables used during processing

