Share this page
Project Management Diagrams
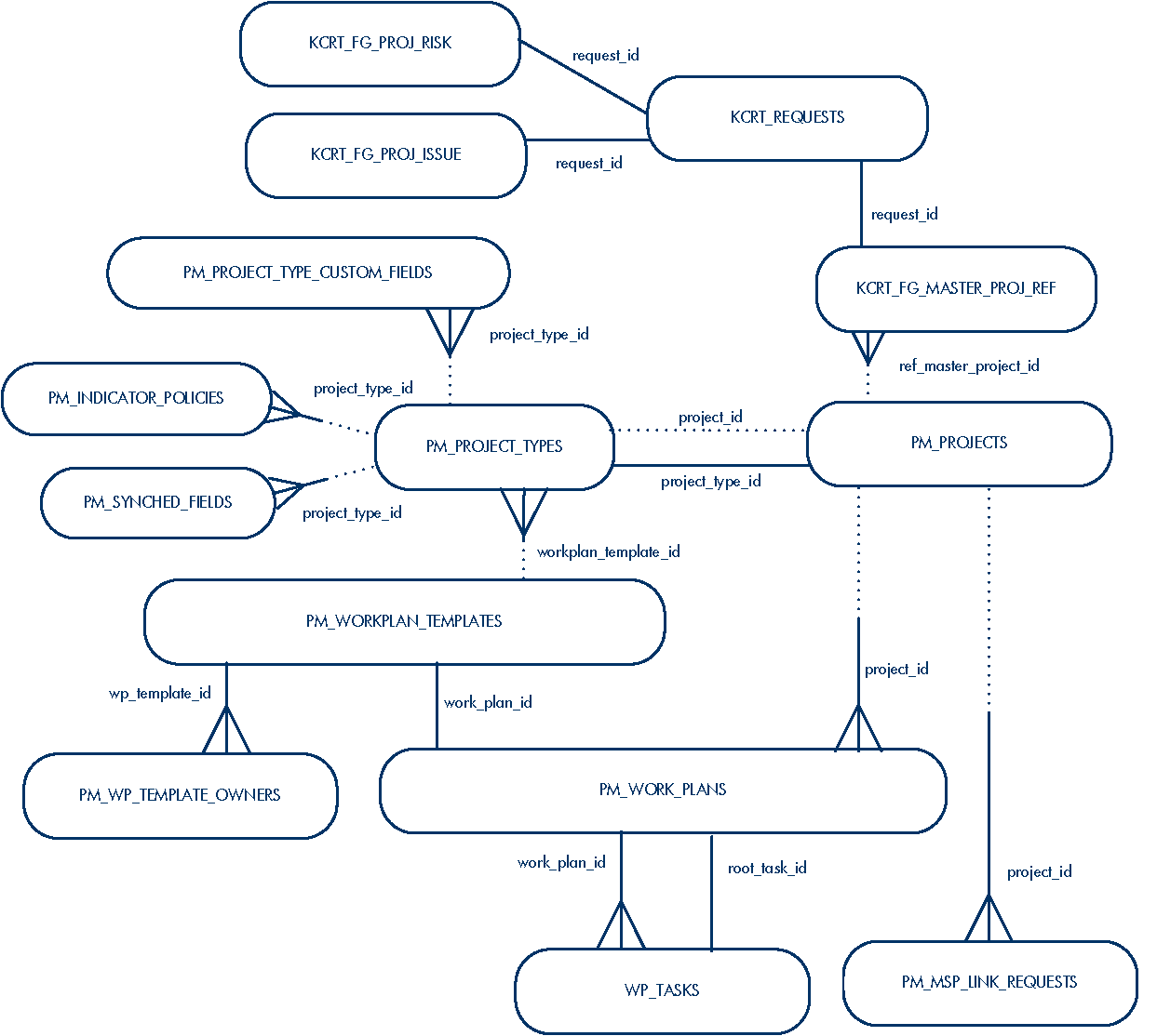
Figure 2-27. Notifications
https://admhelp.microfocus.comPPM8942
Tips to improve your search results...
Project and Portfolio Management Help CenterPPM Help10.0-10.0.3AllView Local Help CenterView Online Help CenterbackGo back in browser historyforwardGo forward in browser historyRemove search highlightsnext topicGo to next topicprevious topicGo to previous topicPrint the current topicVersion: